随着材料、油墨和技术可选范围不断扩大以及日益全球化的供应链,控制印刷颜色、油墨配色等成了一个难题。依靠DigiColor颜色管理解决方案,来监督管理生产过程中的颜色,确保颜色一致性,保证产品质量。
对于化妆品,大部分消费者关注的是品牌、质量及产品颜色。非接触式多光谱颜色检测仪DigiColor,不受表面凹凸、敏感度影响,也不受检测孔径大小限制,固态、液态均可检测,还能数字化模拟产品颜色。色差及色差数值直观地在显示在屏幕中,并可同时对比多个样品颜色。
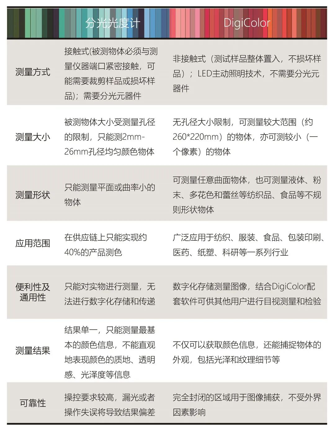
传统测色方式无法测量带有弧度或有光泽的塑料陶瓷的外观。可根据标准色样的需求使用DigiColor进行颜色置换。
色彩测量仪器在电子工业中的应用非常普遍。例如手机行业,随着手机屏幕显示技术的革新,其外壳也出现了各种各样的颜色。组装厂商和零部件厂商之间的沟通尤为重要。比如冰箱表面颜色也不再仅仅只是纯白色,所以在其生产过程中必须使用测色仪器加以控制调节。DigiColor逐年更新并完善电子工业的色彩解决方案,从色彩设计、色彩调配,到色彩控制都有着较完善的解决方案。
电子文物的真实性和完整性是至关重要的,所以在其制作过程中,原始文物的颜色数据采集便显得非常关键。通过DigiColor,可直接对整个物品进行测量并准确地收集数据、数字化传输颜色数据,有效解决了色彩采集的客观真实性和数据传递的一致性等相关问题。
医药领域的凝胶帽拥有超过80000种颜色组合,颜色是药物个性化中最基本的部分, DigiColor适用于胶囊、药丸、药粉和压片的颜色测定。
人体皮肤色是所见最多,应用最广的颜色。人脸颜色的准确测量技术对于化妆品工业、护肤产品的开发、美容整容技术的发展起着非常重要的作用。DigiColor结合现代彩色图像技术与图像质量增强技术能真实地传递皮肤颜色信息,极大地增强图像整体质量,实现了准确、快速的皮肤颜色修复。同样地,DigiColor还适用于其它医学领域,如牙齿的修复等。

DigiColor因其强大的功能、广泛的适用性、高精度、非接触等特点,可作为辅助工具用于科学研究。
此外,DigiColor还可适用于水果成熟度、墙壁纸、汽车喷漆、建筑材料、广告设计、电子显示、皮革等诸多领域。
